New Patient Orientation
What Is Inflammation?
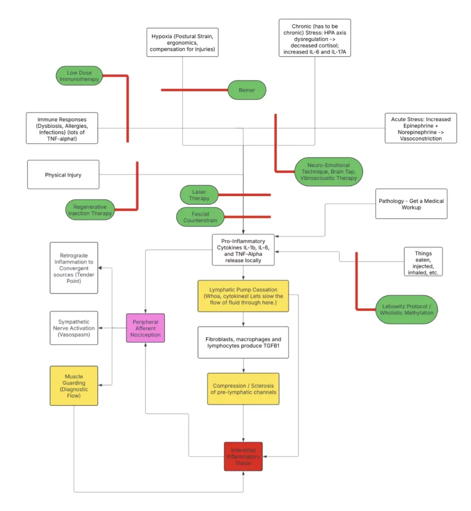
Most people think of inflammation as swelling or redness. But chronic inflammation is invisible and systemic. It drives almost every chronic condition we treat—from autoimmune issues to migraines to metabolic dysfunction.
What causes it?
- Infections, toxins, injuries, or trauma
- Hidden interference fields (like scars or dental issues)
- Emotional stress or unprocessed events
- Poor metabolic resilience or cellular dysfunction
Our job is to figure out when and why it started—because once you identify the trigger, you can begin to reverse it.
Why Your Inflammatory Event Timeline Matters
Most chronic conditions don’t begin with a symptom—they begin with a trigger.
That trigger could be an injury, infection, dental procedure, surgery, traumatic event, or even a highly stressful life change. We call this the inflammatory event—the moment your system got knocked off course and never fully recovered.
At True Resilience, we take the time to map your inflammatory event timeline—a guided process that helps us uncover when and why your symptoms began. This allows us to identify hidden blocks, treat the real cause, and stop chasing symptoms.
Understanding your timeline is often the key to unlocking a deeper, more complete recovery. To download and fill out your timeline, click on the image below or click here.
The CORE Protocol
At True Resilience, we follow a powerful step-by-step system to help your body heal:
We remove structural, emotional, or toxic blocks to healing.
We assess your energy production and improve mitochondrial function.
Using tools like counterstrain, laser, and neuro therapies.
We support your body’s detox pathways, drainage systems, and natural elimination processes.
We Don’t Just Mask Symptoms

How We’re Different
Most clinics wait for lab results or imaging before getting started. At True Resilience, we do things differently.
- We rely on physical examination, biofeedback, and your health story
- We get to work right away—no waiting weeks for results
- We treat what we find, not what a lab suggests
- Our therapies are deeply regulatory, restorative, and integrative
Our success comes from seeing the body as a whole system, and understanding how structure, energy, emotions, and environment interact.
Your Healing Journey
Here’s what you can expect from your care at True Resilience:
- Free Consultation / Clinical Inflammation Assessment — A quick call to ensure we’re a good fit.
- Initial Exam — Includes health history, timeline, physical assessment, and diagnostics.
- Care Plan Presentation — We review findings and recommend your individualized plan.
- Treatment Phase — This may include hands-on therapy, IVs, metabolic support, laser, and more.
- Re-Evaluation & Long-Term Optimization — Adjustments and recommendations for sustained wellness.
How to Prepare for Your Visit
- Complete your intake forms (check your email for a link).
- Bring any recent lab work or imaging you’d like reviewed.
- Wear comfortable clothing—we may assess physical mobility and structure.
- Come with a list of your top health concerns.
- Be ready to share your inflammatory event timeline, especially any injuries, emotional traumas, or big shifts in health.
Testimonial Videos
Real Stories, Real Healing
Hear from patients who turned their health around through the True Resilience approach.



FAQs
Still have questions?
We’d love to hear from you! Call us at 602.753.6373 or request a free discovery call or initial consultation through our website here.

Meet Dr. Evan
Dr. Evan is the founder of True Resilience and creator of the CORE Protocol. With advanced training in autonomic regulation, fascial counterstrain, and regenerative medicine, Dr. Evan helps patients:
- Discover the true root causes of their chronic symptoms
- Reset their nervous systems
- Rebuild health from the inside out
What to expect:
He’ll listen deeply, test thoroughly, and lay out a clear roadmap for your healing. You’ll leave your visit with answers—not more confusion.

